«Национальная компьютерная корпорация» (НКК) в реальном времени продемонстрировала сквозной процесс выкладки композитной преформы винта БПЛА.
Использование специализированного ПО для композитов положительно влияет на качество финальных изделий: инженеры НКК показали, как улучшить процесс разработки изделий, чтобы не допустить ошибок при проектировании.
Большинство российских предприятий, производящих композитные изделия, зависят от иностранного ПО, что создаёт ряд рисков: непредсказуемые ошибки моделирования из-за закрытых алгоритмов, риск отключения лицензий и невозможность корректно оценить поведение отечественных материалов. В итоге цифровая модель расходится с реальностью, поэтому не исключены значительные отклонения в характеристиках изделий.
Кроме того, многие предприятия не используют специализированное ПО для композитных изделий. Это приводит к высокому уровню брака и нестабильности характеристик готовой продукции. Применение «САРУС+ Композиты» повышает воспроизводимость, скорость производства и уровень контроля результатов, упрощает подготовку персонала.
Сквозной процесс
В рамках выставки «Композит-Экспо 2026» на стенде партнера НКК – компании «Нева Технолоджи» – в режиме реального времени был продемонстрирован сквозной процесс разработки конструкции и производства композитного винта. Материалы для этой работы предоставил российский производитель «ИТЕКМА».
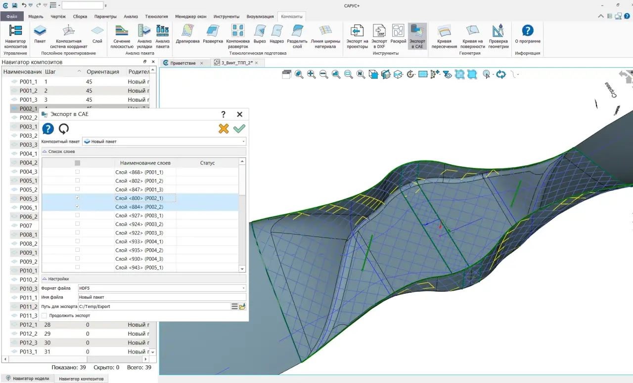
Исходные данные по укладке подготовили специалисты инжиниринговой компании «ИНУМиТ», специализирующейся на разработке изделий из композитов. На основе исходных данных сотрудники НКК разработали цифровую конструкторскую модель, выполнили технологическую подготовку, смоделировали поведение материала на криволинейной форме и передали данные по отклонениям волокон в отдельных слоях и во всем пакете для поверочного расчета в CAE-систему.
Передача исходных данных выполнена с использованием специализированного формата Composite H5 в обновленной спецификации. Формат позволяет передавать данные как в основные западные CAE-системы, так и в отечественные программные решения.
Подготовленные в САРУС+ Композиты технологические данные переданы на раскройное оборудование АТЛАС, с помощью которого выполнен раскрой препрега (развертки). Данные также переданы на лазерные проекторы МАЯК, помогающие повысить эффективность и точность сборки пакета за счет проецирования контура слоя точки начала укладки и направления укладки на криволинейную поверхность оснастки. Плоттеры АТЛАС и проекторы МАЯК отечественного производства поставляются компанией «НЕВА Технолоджи».
На следующем этапе специалисты НКК выложили материал на оснастку винта БПЛА.
САРУС+ Композиты как составная часть PLM-системы САРУС+ может работать отдельно и в составе полного комплекса. Для промышленных предприятий это означает снижение времени технологической подготовки при внесении изменений в конструкцию в 3–5 раз, исключение ошибок передачи данных и формирование шаблона электронного паспорта изделия.
Комментарий эксперта
«Ключевая задача заключалась в том, чтобы показать сквозной процесс в реальном времени, а не отдельные цифровые инструменты. За несколько часов мы прошли путь от данных заказчика до физической преформы винта. И сделали это с подтверждённой точностью траекторий волокон, что критично для прочности и других характеристик конечного изделия», – пояснил Константин Куликов, владелец продукта САРУС+ Композиты, НКК Машиностроение.
Модуль входит в реестр отечественного ПО, что обеспечивает предприятиям возможность использования в контуре КИИ, санкционную независимость и доступ к государственной поддержке (субсидиям, налоговым льготам).
Источник: «Национальная компьютерная корпорация»



